通知公告
Notices

欢迎广大英才
到“中国高校最美校园”
安家筑梦
一、学校简介
湖南信息学院(https://www.hnuit.edu.cn/)位于中国历史文化名城、全球研发中心城市、青年友好型城市—长沙,是省属本科高校(非营利性民办),2021年批准为硕士学位授予立项建设单位,被誉为“中国高校最美校园之一”。学校现有师生2万余人,设有计算机科学与工程学院、电子科学与工程学院、管理学院、国际商学院、艺术学院等二级学院,形成了以现代信息技术、“信息+”工程应用为主体,“信息+”现代服务、“信息+”文化创意为两翼,工学、管理学、经济学、艺术学、文学等协调发展的学科专业建设格局。
学校以教育报国为使命,矢志办好人民满意的高水平大学。先后获“全国教育系统先进集体”“全国先进社会组织”“省文明标兵校园”等1000余项办学荣誉;2025年在校友会中国民办大学排名中位列综合类全国排名第八,信息类全国排名第一。学校建有博士创新站、省级工程研究中心等科研平台、团队及应用特色学科15个,办学条件、办学水平、办学质量、办学实力等已迈入了同类本科高校“湖南领军、全国先进”行列。
学校现拥有一支院士、新世纪百千万人才、芙蓉学者、优青等高层次人才领衔,教授、博士为主力,优秀青年教师与企事业高级技术人才为骨干的师资队伍。学校实施优秀人才待遇“在职高于、退休后不低于”同城同层次公办高校保障制度,开创性地解决了因“编制”而造成的公、民办教职工退休差异现状,为高层次人才干事创业、施展才华搭建良好发展平台,排除后顾之忧。目前,学校全面开启了高水平应用型大学建设,为优化教师队伍、加强硕士学位点建设、早日更名为“湖南信息大学”,现面向海内外高薪延揽优秀人才,竭诚欢迎海内外杰出人才加盟,共创世界先进、中国民办示范高校。

二、基本条件
(一)遵守中华人民共和国宪法和法律;
(二)具有良好的品行和职业道德;
(三)具有较强的团队协作精神;
(四)具有博士学位,特殊学科专业教师和管理岗、辅导员岗可放宽至优秀硕士学历(位);
(五)具备较强的教学科研能力,近五年科研成果突出;
(六)适应岗位要求的身体条件及其他条件。

三、招聘岗位及具体要求
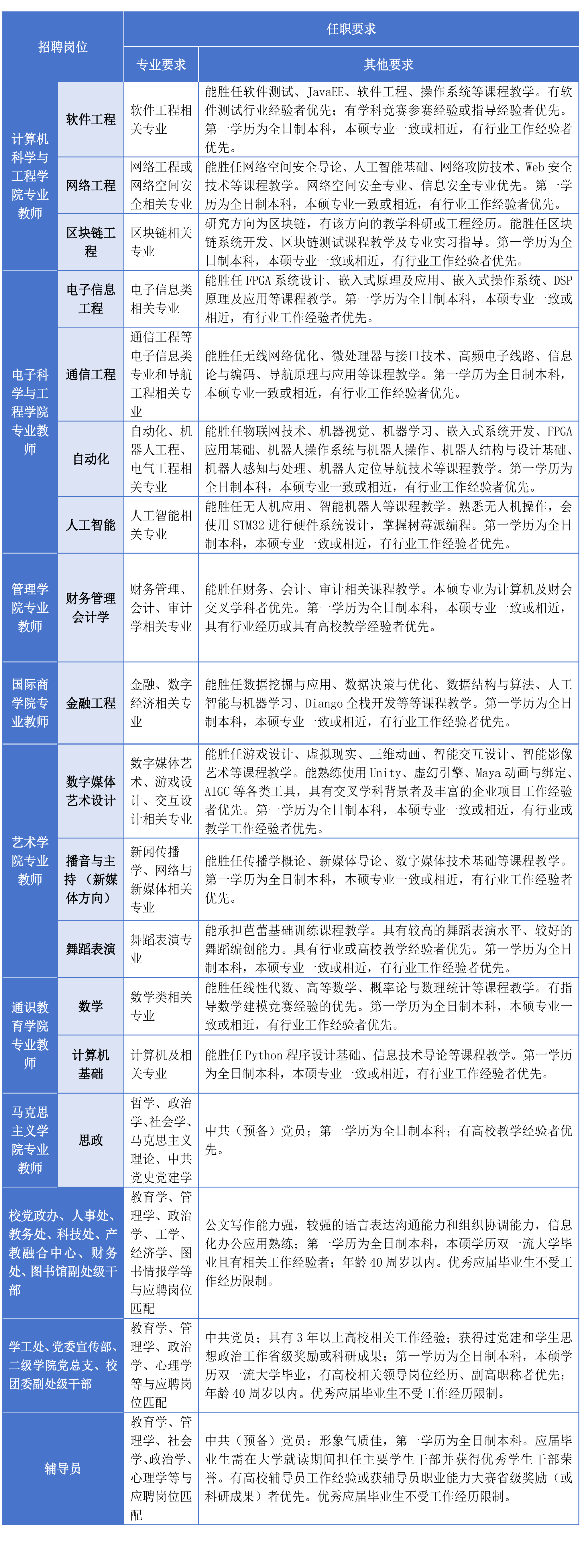
(一)高层次人才
(招聘人数不限)


(二)特殊专业教师岗、管理岗招聘优秀硕士
(招聘人数以学校人才工作领导小组审定为准)

四、福利待遇
(一)原则
在职时高于长沙同类公办高校教职工待遇、退休后不低于长沙同类公办高校教职工待遇。
(二)高层次人才安家费、科研启动费和年薪
全职聘用博士实行年薪制,年薪由基础工资、绩效、津贴等部分构成,根据聘用人员的基本任务,协商确定年薪【标准见下表】。在引进的首个聘期,受聘人员按实际工作需要,申请科研启动经费和平台建设经费。特殊人才一人一议。

(三)硕士待遇
年收入8万元—24万元,具体根据学历、职称、聘任职务(岗位)等而定。
(四)其他待遇
1.退休待遇。在校工作到退休,正常办理退休手续,按学校“退休待遇不低于省内同类型、同层次公办本科院校同岗同级人员的退休工资标准”政策享受学校退休补贴。
2.家属安置。学科专业领军人才、学科带头人、学术带头人可安排配偶或1名子女来校工作,优秀青年博士的配偶符合学校招聘条件的优先录用。
3.入选人才工程。可申报学校的“学者计划”,优先推荐申报国家、省、市、县有关人才工程项目,入选后另可享受相关人才工程的待遇、奖励和津贴等。
4.职称认定。具有博士学位、中级职称,优先享受副高级专业技术职务评审资格。具有博士学位和副高职称,优先享受正高级专业技术职务评审资格。
5.其他福利。按国家规定缴纳“五险一金”及企业年金;子女免费就读校内附属幼儿园;长沙市无住房者免费拎包入住过渡性住房(精装修家电全配套);定期在三甲及以上医院免费体检;免费在学校海南基地度假等。实行“改善性”住房购房、健身、中晚餐、节假日、交通、结婚婚庆等福利制度。

五、招聘程序
应聘者报名(线上)→资格审查→笔试(高层次人才免)→面试初试(专业教师试教)→面试复试→政审、体检、心理测试→录用。

六、报名方式
(一)时间
即日起开始报名(每名应聘者限报一个岗位)。
(二)方式
采取网上报名,应聘者登录湖南信息学院人事招聘网站http://hrzp.hnuit.edu.cn/选择相应岗位报名。

七、面试安排
(一)时间
报名资格审查通过后电话或短信通知。
(二)地点
湖南信息学院人事处
(三)资料
面试时请携带相关应聘资料原件:①本人有效居民身份证、职称证、学历与学位证(含本科+硕士+博士)、中共(预备)党员证明材料;②报考岗位所需的其他证明材料。
八、注意事项
(一)报名条件:招聘岗位的资格条件(如学历、学位、职称、政治面貌、工作经验、在大学期间担任何类干部等)以2025年7月31日前为准;国(境)外学历学位应在2025年7月31日前取得教育部留学服务中心的学历学位认证书。
(二)入职要求:入职到岗工作时,国内院校毕业生必须具有全日制普通高等学校硕士研究生(含)及以上学历、学位的毕业证和学位证原件及学信网学历认证报告(2025届优秀毕业生提供毕业高校推荐书);国(境)外院校毕业生必须具有教育部留学服务中心的学历学位认证书原件(硕士学历学制原则不得少于2.5年)。
(三)应聘人员所提供应聘信息和资料必须真实可靠,瞒报、作假者一律取消应聘资格。
(四)应聘人员在应聘过程中,不得找人际关系“打招呼、开后门”,影响学校招聘工作的公正公平,欢迎正义者向学校董事会或纪检监察室举报,举报电话0731-84098098,一经查实,取消应聘资格。

九、联系方式
人事处:0731-84098056
联系人:孙老师18684816886
夏老师15121020145
湖南信息学院人才工作领导小组办公室
2025年5月28日